
张潮,张福良,陈喜峰,陈秀法
中国地质调查局发展研究中心
作者简介:张潮,博士,高级工程师,从事境外地质矿产、国际矿业政策研究
导读:
印度尼西亚位于三大板块交汇处,主要受印支—燕山期和喜马拉雅期两次构造运动影响,形成了丰富的矿产资源,主要矿产包括镍、锡、铜、铝、金、铁、银、煤等。矿业是其重要的经济支柱产业,也是外国投资的传统热点行业。矿产资源特征与成矿规律具有显著的地域特色。
为此,本文在综合前人研究成果的基础上,综述了印度尼西亚区域地质特征及大地构造单元划分,主要成矿期次与构造运动、地质作用的关系,成矿区带及其成矿特征,主要矿田/矿床地质特征,成矿时代等,总结了印度尼西亚镍矿、锡矿、铜矿、铅锌矿、铝土矿、金矿、铁矿、煤炭等主要矿产资源情况及成矿特征与成矿规律。
研究成果可供矿床学研究和矿业投资者参考。
------内容提纲------
0 引言
1 主要构造单元
1.1 印度—澳大利亚板块
1.2 欧亚板块
1.2.1 西苏门答腊地块
1.2.2 东苏门答腊地块
1.2.3 西南加里曼丹地块
1.2.4 民都洛—西棉兰老岛—苏拉威西岛弧带
1.2.5 吕宋—东棉兰老岛—马鲁古群岛岛弧带
2 矿产资源特征
2.1 煤炭
2.2 铁矿
2.3 铜矿
2.4 铅锌矿
2.5 金矿
2.6 锡矿
2.7 镍矿
2.8 铝土矿
3 成矿区带及其地质特征
4 主要成矿期次
5 讨论与结论
0 引言
印度尼西亚以镍、锡、铜、铝土矿、金等矿产资源闻名于世,矿产资源特征与成矿规律具有显著的地域特色。这与其独特的地质地理环境密切相关,印度尼西亚处于3大板块结合部位,即其位于欧亚板块东南缘,南部、西部与印度—澳大利亚板块相连,东部与太平洋板块相接。印度尼西亚成矿作用主要受印支—燕山期和喜马拉雅期两期构造运动影响。印支—燕山期、喜马拉雅期两期构造运动形成了印度尼西亚举世瞩目的沟-弧-盆体系、大陆边缘弧-陆造山带和新几内亚中央造山带,控制着区内主要矿产资源的时空分布。前人对印度尼西亚地质矿产研究多集中在典型矿床,单一矿种,区域成矿特征等,而对印度尼西亚优势矿产资源整体特征总结相对较少。为此,本文在综合前人研究成果基础上,综述了印度尼西亚区域地质特征及大地构造单元划分,主要成矿期次与构造运动、地质作用关系,成矿区带及其成矿特征,主要矿田/矿床地质特征,成矿时代等,以期总结出印度尼西亚镍、锡、铜、铝、金、铁、煤等主要矿产成矿特征及其时空规律。
1 主要构造单元
印度尼西亚先后主要历经华力西期、印支—燕山期和喜马拉雅期3期构造运动,后两期构造运动对区内构造、地层、岩浆活动和成矿作用影响显著,而华力西运动影响较为局限。晚古生代末,区内巽他陆核和印支陆块连为一体,属欧亚板块的一部分;区内西马来半岛构造区属滇缅马苏陆块,中石炭世由冈瓦纳超大陆边缘裂解向北运移,并于晚三叠世成为华南大陆的组成部分。印支—燕山运动期是欧亚板块、太平洋板块、印度—澳大利亚板块之间碰撞形成统一的巽他陆块的时期,即印支板块与滇缅马苏陆块以文东—劳勿构造带为对接带,欧亚板块与太平洋板块以古晋缝合带为对接带,发生汇聚碰撞,形成统一的巽他陆块。随后,印度—澳大利亚板块北移与巽他陆块发生俯冲碰撞,巽他陆块北东侧微板块向南西运动也与之发生俯冲碰撞。喜马拉雅期,该区作为欧亚板块的组成部分,与太平洋板块、印度—澳大利亚板块发生汇聚碰撞过程。在这一过程中,俯冲碰撞形成了闻名于世的沟-弧-盆体系和大陆边缘弧-陆造山带,如欧亚板块与太平洋板块俯冲碰撞形成了东加里曼丹岛弧带、西棉兰老岛—苏拉威西岛弧带、东棉兰老岛—马鲁古海碰撞带;印度—澳大利亚板块与太平洋板块碰撞造山作用形成新几内亚岛中央造山带等。
板块间地质作用形成了印度尼西亚特有的沟-弧-盆体系,使得该区为全球地壳活动最活跃、各类地质作用与成矿作用最强烈的地区之一。根据区域构造演化历史、构造格架和构造属性特征等,可将该国划分出2个一级构造单元,7个二级构造单元,12个三级构造单元(表1,图1)。其中,滇缅马苏地块、苏门答腊地块等地块原属原冈瓦纳超大陆的组成部分,自冈瓦纳超大陆边缘裂解后,在晚古生代和新生代重新汇聚拼合,成为印度尼西亚西部的主体,这些地块内发育有成因类型多样的铜、金、铬、锡、钨、铅、锌、铁等金属矿产。苏门答腊—爪哇—班达岛弧带、菲律宾—苏拉威西岛弧带内产有巨量与岩浆活动密切相关的铜、金、铝土矿、铅、锌、钼、镍、铬等矿产。根据陈喜峰等(2020)研究成果,以下将主要论述与成矿作用密切相关的三级构造单元。主要构造单元区域地质特征如下:
表1 印度尼西亚大地构造单元划分
图1 印度尼西亚地质矿产简图
1.1 印度—澳大利亚板块
在印度尼西亚主要是新几内亚岛地块(I-1-1),发育铜、金、银等矿产资源,成矿作用与新生代岩浆活动密切相关,分布有格拉斯贝格(Grasberg)超大型矽卡岩-斑岩型铜金银矿床。
二叠系为该地块出露的最老地层,岩性主要为低级变质岩。岩浆作用强烈,岩浆期次主要有白垩纪和古新世—早中新世两期,分布在新几内亚北部盆地和海岸之间、北西伊利安北第维德山脉地区,上覆新近纪晚期及以后的沉积盖层。新近纪花岗岩在该区分布广泛,中、晚中新世及更新世花岗岩一般呈岩株和小岩基产出,主要沿北部海岸出露。中上新世石英闪长岩出露于伊利安湾东南地区,侵入至古新世地层。
1.2 欧亚板块
1.2.1 西苏门答腊地块
西苏门答腊地块为苏门答腊岛西部一狭长的构造单元(图1),西南边界是维拉缝合带,东北以梅地亚构造带与东苏门答腊地块为界。该地块较小,由冈瓦纳超大陆北部边缘分离,于中生代与滇缅马苏地块拼合。区域出露最老地层为石炭系库拉特组和关丹组。岩浆岩以S型花岗岩为主,成岩时代主要为石炭纪—二叠纪和晚三叠世—早侏罗世,与区域锡矿化密切相关。该地块主要发育金、铜、锡、铅、锌等矿产资源。
1.2.2 东苏门答腊地块
前已述及,东苏门答腊地块以梅地亚构造带与西苏门答腊地块为界,位于苏门答腊岛东部,是滇缅马苏地块南延部分(图1)。该地块于晚石炭世—早二叠世由冈瓦纳超大陆北部边缘分离,与印支地块在晚二叠世拼合,而后与西苏门答腊地块在早三叠世发生走滑碰撞直至拼合,从而形成了当前苏门答腊岛的主体格架。区域主要出露前石炭纪结晶基底;岩浆岩以海西期—印支期花岗岩为主,分布广泛,该期S型花岗岩与区域锡矿成矿作用密切相关。而区域铜、金、铅、锌等矿产资源则主要与新生代岩浆活动密切相关。
1.2.3 西南加里曼丹地块
西南加里曼丹地块位于加里曼丹岛西南地区,北与古晋褶皱带以拉耳山断裂为界,东与东加里曼丹—苏禄群岛岛弧带以默拉土斯断裂为界(图1)。区域主要出露泥盆系—白垩系、新生界,以侏罗系和白垩系分布最为广泛,石炭系—二叠系局部出露。区内发育铝土矿、铁、镍、银、铜、金、铅、锌等矿产资源。
1.2.4 民都洛—西棉兰老岛—苏拉威西岛弧带
民都洛—西棉兰老岛—苏拉威西岛弧带在印度尼西亚主要分布在苏拉威西岛(图1),各地段岩性组成各具特色:①北部分布有前古近纪变质岩、超基性岩、沉积岩和古近纪—新近纪沉积岩、火山岩;②中部分布有强烈变形的变质岩带和蛇绿岩;③东部主要发育蛇绿岩套和受构造作用强烈改造的混杂岩;④南苏拉威西东部主要发育海相沉积岩、基性-超基性岩。区内主要发育镍、钴、铜、金等矿产资源。
1.2.5 吕宋—东棉兰老岛—马鲁古群岛岛弧带
吕宋—东棉兰老岛—马鲁古群岛岛弧带在印度尼西亚主要分布在马鲁古群岛北部(图1),该区按地质特征和构造属性可划分为3部分,分别为西部火山岩、中部弧间盆地和东部构造混杂岩。区域发育与岩浆活动密切相关的铜、金、镍等矿产资源。
2 矿产资源特征
印度尼西亚矿产资源丰富,煤炭、镍、铜、锡、金、铝土矿等矿产的储量均位于全球前列(表2)。其中,镍储量2100×104t,位居全球第1位;锡储量80×104t,位居全球第2位;钴储量60×104t,位居全球第3位;金储量2600t,位居全球第5位;铝土矿储量12×108t,位居全球第6位;铜储量2400×104t,位居全球第10位。印度尼西亚是全球第一大镍生产国,第二大锡生产国,第九大铜生产国,第十大铝土矿生产国。
表2 印度尼西亚主要矿产资源
注:数据据陈喜峰等,2020。
2.1煤炭
煤炭资源量超过1000×108t,储量超过200×108t。从产出构造环境看,煤炭主要赋存于新生界多个盆地中(图2),集中分布于加里曼丹岛东部以及苏门答腊岛西部和南部,煤层埋藏较浅,变质程度较低,多数可露天开采。从地理分布看,该国煤炭资源主要分布在南苏门答腊省、东加里曼丹省、南加里曼丹省、占碑省、廖内省、中加里曼丹省6省,这6省煤炭资源量和储量合计均占全国的95%以上(表3)。西苏门答腊的翁比林(Ombilin)煤矿是印度尼西亚大型煤矿之一,由日、美矿业公司联合勘查,含煤面积20647.2hm2,含煤3层,储量4.8×108t。
![]()
图2 印度尼西亚主要含煤盆地分布图(据胡鹏等,2019,修编)
1—亚齐巴拉特;2—中苏门答腊;3—南苏门答腊;4—名古鲁;5—乌戎库隆;6—南爪哇;7—西爪哇;8—克屯高;9—默拉维;10—北塔拉坎;11—伯劳;12—库台;13—巴里托;14—巴西亚;15—阿森阿森;16—南苏拉威西;17—萨拉瓦蒂;18—宾图尼;19—邦巴赖;20—阿基名加;21—外婆家;22—查亚普拉—塞拉坦
表3 印度尼西亚主要地区的煤炭储量和资源量
注:数据据胡鹏等,2019
印度尼西亚煤炭产量70%左右用于出口,提供了约1/3的海运煤,主要用于发电,具有低灰、低硫的特点,是中国煤炭理想的配煤。
2.2 铁矿
铁矿石储量4×108t,资源量约21×108t,已知铁矿床(点)16个,其中,大型矿床、中型矿床各2个,主要分布在爪哇岛、西苏门答腊、南加里曼丹和南苏拉威西,以铁矿砂为主,其次为红土型和矽卡岩型。铁矿砂集中分布于爪哇岛滨海地带;红土型铁矿分布于加里曼丹岛东南部、东苏拉威西等超基性岩层上部的风化壳中;矽卡岩型铁矿分布较为广泛,如伊里安查亚、苏门答腊、加里曼丹岛南部、苏拉威西岛南部等地区均有产出,矿体一般赋存于三叠纪、晚白垩世、中新世花岗闪长岩类与周围碳酸盐岩接触带中。周贾卡塔(Jogjakarta)铁矿床是该国最大的铁矿床,铁矿石资源量9.69×108t。
2.3 铜矿
铜储量2400×104t,位居全球第10位,在西伊里安中部、苏拉威西岛、苏门答腊岛、爪哇岛和加里曼丹岛等地区均产出铜矿床,以斑岩型为主。铜矿床主要分布于巴布亚省格拉斯贝格、埃茨贝格山地区和哥伦达洛省、苏门答腊岛和爪哇岛等地区,主要有格拉斯贝格(Grasberg)超大型铜金银矿床、巴图希贾乌(Batu Hijau)大型铜金矿床、埃茨贝格(Ertsberg)大型铁铜矿床、班达亚齐(Banda Aceh)超大型铜锌矿床等。
2.4 铅锌矿
铅储量约100×104t,锌储量约150×104t,铅锌矿床(点)26个,其中大型、中型矿床各2个,集中分布于苏门答腊岛和爪哇岛等地区,以达伊里(Dairi)、克拉帕康皮特(KelapaKampit)等铅锌矿床最为重要,其中,达伊里(Dairi)大型铅锌矿床矿化类型为石英脉型和MVT型,矿体主要赋存于石炭系—二叠系塔帕努利群炭质页岩和含白云石粉砂岩中。
2.5 金矿
金矿资源较丰富,金储量2600t,位居全球第5位,亚洲第1位。金矿床几乎遍布全国所有地区,主要集中在苏门答腊岛、新几内亚岛和爪哇岛等地区。矿床类型以浅成低温热液型、斑岩-矽卡岩型为主;此外,还有卡林型、砂矿型等。大型-超大型浅成低温热液型、斑岩型-矽卡岩型金矿集中于苏门答腊—爪哇金矿带(图3)和新几内亚金矿带内;主要金矿床有马塔比(Martabe)浅成低温热液型金矿床、格拉斯贝格(Grasberg)斑岩型铜金银矿、梅塞尔(Mesel)卡林型金矿等。
图3 印度尼西亚苏门答腊浅成低温热液型金矿床分布简图
2.6 锡矿
锡矿资源丰富,储量80×104t,仅次于中国,位居全球第2位。锡矿集中分布于廖内群岛和勿里洞群岛等地区,邦加岛、新格岛、西爪哇、苏门答腊等地区也有分布。与中国滇西锡矿和缅甸、泰国、马来西亚同属一个锡成矿带。矿床类型以砂锡矿为主,根据产出地理不同,又可细分为河流冲积砂锡矿和滨海砂锡矿。砂锡矿开采量占该国锡矿总开采量的90%以上,矿石中Sn含量0.01%~1.20%。主要锡矿床有邦加(Bangka)锡矿田、勿里洞(Billiton)锡矿田等。除砂锡矿外,该国也产出锡石-石英脉型锡矿、锡石-硫化物型锡矿,分别赋存于燕山期花岗岩和花岗岩体内的云英岩化带中。
2.7 镍矿
镍矿资源非常丰富,镍储量2100×104t,位居全球第1位。矿床类型以红土型为主,具有储量大、分布集中等显著的特征。红土型镍矿集中分布于苏拉威西和北马鲁古群岛等地区(图4),东加里曼丹、巴布亚等地区也有分布。镍矿体主要赋存于基性-超基性岩上部的风化壳中(图5),即矿体是由蛇绿岩套中的超基性岩在热带气候条件下风化形成的,因而受地形控制明显,常以多个矿体集中连片的形式展布,规模可达大型至超大型。主要镍矿床有苏拉威西岛上的北科纳威(KonaweUtara)、波马拉(Pomalaa),哈马黑拉岛上的苏巴印(Subayin)、布里(Buli)等。
图4 印度尼西亚苏拉威西岛—北马鲁古群岛红土型镍矿分布简图
1—古近纪—新近纪蛇绿岩;2—白垩纪蛇绿岩;3—侏罗纪蛇绿岩;4—三叠纪蛇绿岩;5—二叠纪蛇绿岩;6—志留纪蛇绿岩;7—红土型镍矿床
图5 印度尼西亚红土型镍矿风化壳分带与品位-深度变化示意图
蛇绿岩套母岩具有成矿专属性,并控制着红土型镍矿床的规模。如蛇绿岩套中的方辉橄榄岩、二辉橄榄岩、纯橄榄岩及其蚀变岩石是红土型镍矿最有利的成矿母岩,经风化后一般可形成中高品位的矿石;橄榄辉石岩风化后一般则形成低品位的矿石;而辉石岩以及蛇绿岩套中的其他基性岩经风化后则仅形成镍矿化。因而,各岛屿不同时代地层和蛇绿岩套岩性控制着红土型镍矿床规模的大小,如苏拉威西岛白垩纪蛇绿岩套主要为斜方辉石橄榄岩、纯橄榄岩、蛇纹岩等岩石组合,对红土型镍矿成矿最为有利,形成了多个大型和超大型镍矿床;而赛兰岛古近纪—新近纪蛇绿岩套主要为蛇纹岩和辉石岩等岩石组合,对成矿不利,仅发育一些中小型红土型镍矿床(表4)。
表4 印度尼西亚红土型镍矿床规模与主要蛇绿岩带规模、时代、岩性组合的关系
在风化壳中,镍品位在浅部红土层较低(即位于褐红土和褐黄土的上部),一般小于1.0%,而在褐黄土下部和腐岩层(即风化蚀变橄榄岩带)较高,一般在1.5%以上;与镍相反,铁在褐红土和褐黄土层中的品位较高,一般TFe含量在40%左右,而在风化蚀变橄榄岩带中较低,仅有15%左右(图5)。
2.8 铝土矿
印度尼西亚铝土矿储量12×108t,位居全球第6位。与镍矿床成因相似,铝土矿也以红土型为主,为含铝的硅酸盐类岩石在热带气候下经风化作用而成,成矿母岩多样,主要有火山岩、石英闪长岩、英云闪长岩等。该类型铝土矿主要分布于西加里曼丹岛、邦加岛、勿里洞岛和宾坦岛等地区。目前,仅宾坦岛及其周围岛屿上的铝土矿得到开发。现有大型铝土矿矿床2个,其余均为中小型矿床;主要铝土矿田有宾坦(Bintan)红土型铝土矿田和西加里曼丹(kalimantanbarat)红土型铝土矿田等。
3 成矿区带及其地质特征
印度尼西亚所处大地构造位置独特、地质演化复杂,岩浆活动、表生作用强频繁强烈,与之相关的成矿作用独特和多样,具有矿产资源种类多、规模大等显著特点。具体而言,根据地层岩性、构造和岩浆活动等与成矿作用的关系,主要矿产资源成矿作用有以下特点:①与地层(岩性)有关的成矿作用:古生界—新生界中碳酸盐岩是形成矽卡岩型矿床的主要赋矿围岩,主要产出矽卡岩型钨、锡、铁、铜等多金属矿床;②与构造-岩浆作用有关的成矿作用:典型的多岛-弧-盆体系构成了主体构造框架,从而控制了印度尼西亚构造类型、岩浆活动和矿床分布,受构造控制的火山-岩浆弧带产出浅成低温热液型金矿、斑岩型铜(铁、金)矿、与花岗岩有关的锡石-石英脉型和锡石-硫化物脉型矿床、与蛇绿岩套有关的镍(铁)矿等;③上述矿床在表生成矿作用下,经风化、剥蚀、次生富集形成砂锡矿、红土型镍矿等。
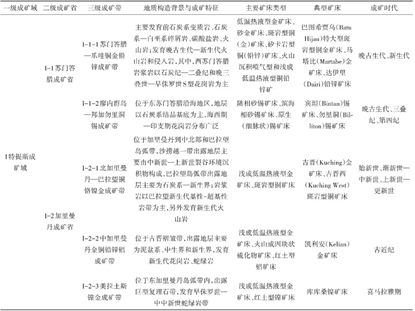
成矿区带级别从全球性的成矿域,大区域性的成矿省,区域性的成矿区,到更小范围的成矿亚区(亚带)和矿田5级划分法。I级成矿区大致对应于全球性构造域,常被称为“成矿域”;II级成矿区,常被称为“成矿省”,为成矿域内的次一级成矿区带,与一个或几个大的构造单元对应,成矿作用对应于一个或几个大地构造-岩浆旋回;III级成矿带为更次一级的成矿区域,是一种或多种矿化集中区,成矿受控于某一构造-岩浆带、岩相带、区域构造或变质作用。根据上述地层、构造-岩浆作用及其成矿作用,结合大地构造单元划分,印度尼西亚成矿区带划分有以下方案:①3个一级成矿域、4个二级成矿省和9个三级成矿带;②3个一级成矿域、7个二级成矿省和14个三级成矿带。考虑到陈喜峰等(2020)划分方案是在东南亚区域尺度上的划分,兼顾东南亚其他国家构造单元划分和成矿特点,印度尼西亚构造单元和成矿特点仅为其中一点。因而,本文对印度尼西亚成矿区带划分主要参考吴秀荣等(2019)划分方案,兼顾陈喜峰等(2020)划分方案(表5,图6),并总结梳理了三级成矿带成矿地质背景、成矿特征、矿床成因类型、典型矿田/矿床和主要成矿时代,详见表5。
表5 印度尼西亚成矿区带及其成矿特征
图6 印度尼西亚主要成矿区带划分图(据吴秀荣等,2019修改)
Ⅰ-1-1—苏门答腊—爪哇铜金铅锌成矿带;Ⅰ-1-2—廖内群岛—邦加勿里洞锡成矿带;Ⅰ-2-1—北加里曼丹—巴拉望铜铬镍金成矿带;Ⅰ-2-2—中加里曼丹金铜铅锌成矿带;Ⅰ-2-3—美拉土斯镍金成矿带;Ⅱ-1-1—万鸦老—乌戎潘当金铜成矿 带;Ⅱ-1-2—苏拉威西镍成矿带;Ⅱ-1-3—马鲁古—查亚普拉镍铜成矿带;Ⅲ-1-1—南新几内亚铜金铅锌成矿带
4 主要成矿期次
印度尼西亚构造-岩浆作用使得主要矿产资源成矿作用呈现多期叠加的特点,如不同成矿期次铜(铅锌)、金(银)矿床在空间上密切共生,姚华舟等(2010)结合该区构造演化,岩浆作用和成矿作用特征,识别出5个主要成矿期次:中二叠世—晚三叠世(265~220Ma)、早白垩世—渐新世(145~30Ma)、中新世(22~7Ma)、上新世(4Ma)、更新世—全新世(1Ma~至今)。Maryono et al.(2018)系统梳理前人研究成果,总结了巽他陆块东部岩浆弧构造地质特征、岩浆作用期次和成矿作用期次,以巴图希贾乌(BatuHijau)为代表的超大型斑岩型、浅成低温热液型矿床快速形成于上新世(5.3~2.5Ma),认为这与印度—澳大利亚板块运动和边界在5Ma发生重大变化有密切关系。据此,本文在姚华舟等(2010)研究基础上,进一步总结和完善了印度尼西亚主要成矿期次与构造运动、岩浆作用关系,并列出了各主要成矿期次典型成矿带,详见表7。
表7 印度尼西亚主要成矿期次与构造运动、岩浆作用关系一览

注:数据据姚华舟等,2010;Maryono et al.,2018修改。
5 讨论与结论
通过聚焦印度尼西亚镍、锡、铜、铝、金、铁、煤等主要矿产成矿特征及其时空分布规律研究,梳理和总结前人典型矿床成因、区域成矿特征和成矿规律,以及大地构造等研究,探讨了印度尼西亚主要矿产成矿作用与构造-岩浆事件和表生作用的关系;按照成矿区带划分原则,对比前人成矿区带划分方案主要异同点,并据此归纳主要成矿区带成矿地质特征;依据前人最新研究成果,补充和完善了主要成矿期次与构造运动、岩浆作用的关系。主要认识和结论如下:
(1)印度尼西亚镍、锡、铜、铝、金、铁、煤等主要矿产集中分布于新几内亚岛地块、西苏门答腊地块、东苏门答腊地块、西南加里曼丹地块、民都洛—西棉兰老岛—苏拉威西岛弧带、吕宋—东棉兰老岛—马鲁古群岛岛弧带等9个三级构造单元。例如,红土镍矿集中分布于苏拉威西等地区,其蛇绿岩套母岩具有成矿专属性,即白垩纪蛇绿岩套(斜方辉石橄榄岩、纯橄榄岩、蛇纹岩等岩石组合)对红土型镍矿成矿最为有利,形成了多个大型和超大型镍矿床;镍品位在浅部红土层较低(即褐红土和褐黄土上部,一般小于1.0%),而在褐黄土下部和腐岩层较高(即风化蚀变橄榄岩带,一般在1.5%以上)。
(2)总结刻画了与主要矿产密切相关的9个三级成矿带及其成矿特征,梳理了地质构造背景与成矿特征、主要矿床类型、主要矿田/矿床地质特征和成矿时代等。其主要成矿作用特点如下:①矽卡岩型钨、锡、铁、铜等多金属矿床产于古生界—新生界碳酸盐岩,与地层(岩性)密切相关;②浅成低温热液型金矿、斑岩型铜(铁、金)矿、与花岗岩有关的锡石-石英脉型和锡石-硫化物脉型矿床、与蛇绿岩套有关的镍(铁)矿床等产于印度尼西亚典型多岛弧-盆体系控制的中—新生代火山-岩浆弧带;③在典型表生成矿作用下,经风化、剥蚀、次生富集形成砂锡矿、红土型镍矿等。划分出3个一级成矿域、4个二级成矿省、9个三级成矿带,总结梳理了地质构造背景与成矿特征、主要矿床类型、主要矿田/矿床地质特征等。
(3)补充和完善了代表性成矿带5个主要成矿期次:中二叠世—晚三叠世(265~220Ma)、早白垩世—渐新世(145~30Ma)、中新世(22~7Ma)、上新世(5.3~2.5Ma)、更新世—全新世(1Ma~至今),其典型成矿带分别为廖内群岛—邦加勿里洞锡成矿带、北加里曼丹—巴拉望铜铬镍金成矿带和中加里曼丹金铜铅锌铝成矿带、南新几内亚铜金铅锌成矿带、苏拉威西镍成矿带、马鲁古—查亚普拉镍铜成矿带。

版權所有 : 世界客屬總商會 地址:香港灣仔皇后大道東213號胡忠大廈35樓3518&3519室 電話 : (852) 2895 3639 Email:whk@whkba.org Facebook:www.facebook.com/whkba
